知否科技
知无知,才有知
主页
请帖模板
知识中心
课后习题答案
文档资料
小说名著
每日一文
习题章节
真题试卷
简历模板
关于我们
联系我们
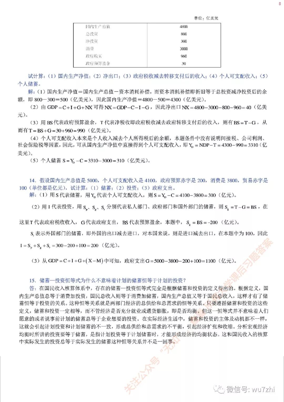
第12章 宏观经济的基本指标及其衡量
西方经济学(宏观部分)(第六版)
高鸿业 编 / 中国人民大学出版社
KYDOG 上传
查看本书
名称:西方经济学(宏观部分)(第六版)课后习题解析
作者:高鸿业 编
出版社:中国人民大学出版社
查看更多