知否科技
知无知,才有知
主页
请帖模板
知识中心
课后习题答案
文档资料
小说名著
每日一文
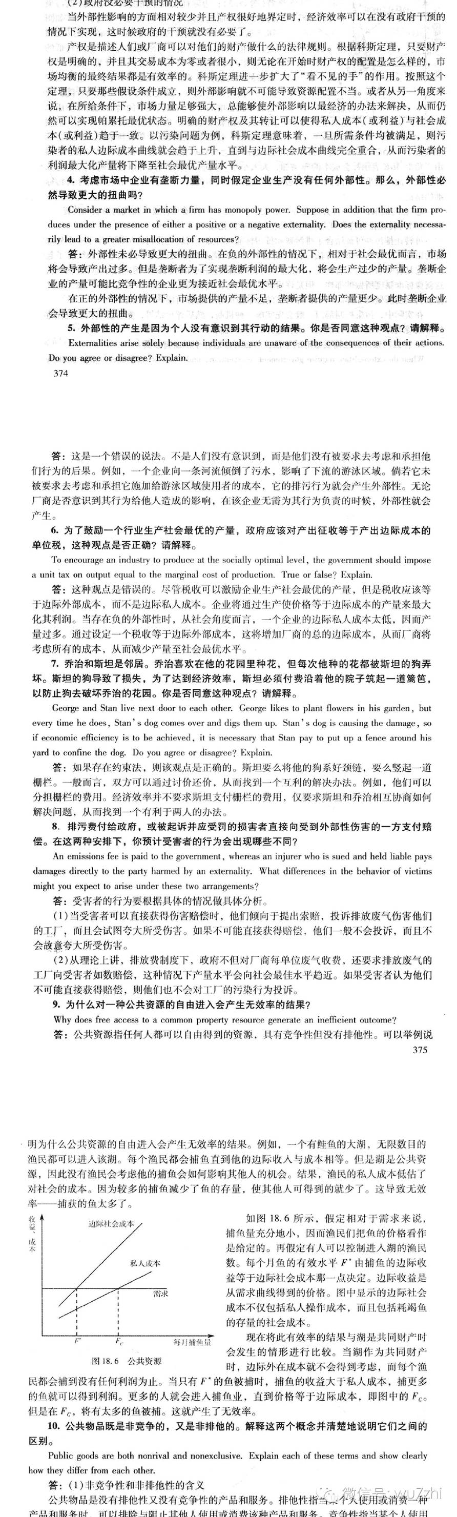
习题章节
真题试卷
简历模板
关于我们
联系我们
第18章 外部性与公共品
微观经济学(第七版)
罗伯特·S.平狄克/Robert·S.Pindyck 丹尼尔·L.鲁宾费尔德 / 中国人民大学出版社
Faded 上传
查看本书
查看更多