知否科技
知无知,才有知
主页
请帖模板
知识中心
课后习题答案
文档资料
小说名著
每日一文
习题章节
真题试卷
简历模板
关于我们
联系我们
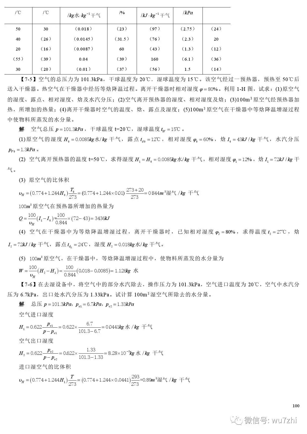
第七章 干燥
化工原理(第4版)
王志魁 刘丽英 刘伟 著 / 化学工业出版社
J'adore Paris! 上传
查看本书
第七章 干燥
查看更多