知否科技
知无知,才有知
主页
请帖模板
知识中心
课后习题答案
文档资料
小说名著
每日一文
习题章节
真题试卷
简历模板
关于我们
联系我们
第11|12章: 宏观经济政策和理论 | 消费理论
宏观经济学(第三版)
黄亚钧 编 / 高等教育出版社
wymz 上传
查看本书
第11章: 宏观经济政策和理论
第12章 消费理论
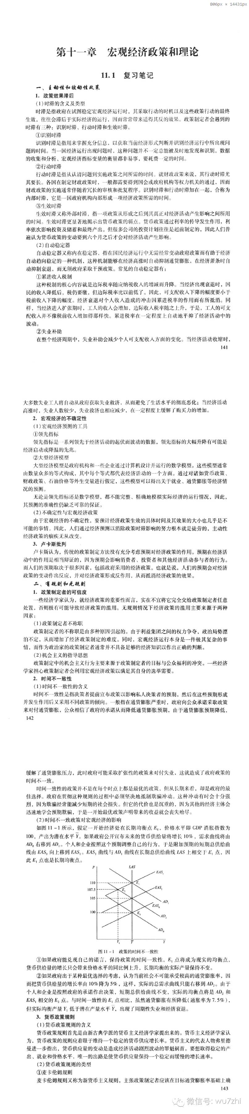
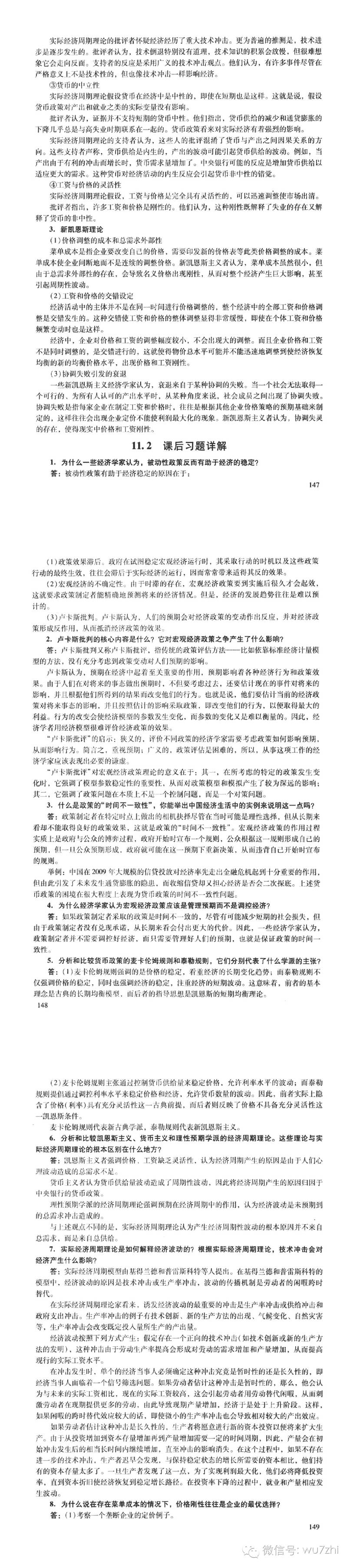
查看更多