知否科技
知无知,才有知
主页
请帖模板
知识中心
课后习题答案
文档资料
小说名著
每日一文
习题章节
真题试卷
简历模板
关于我们
联系我们
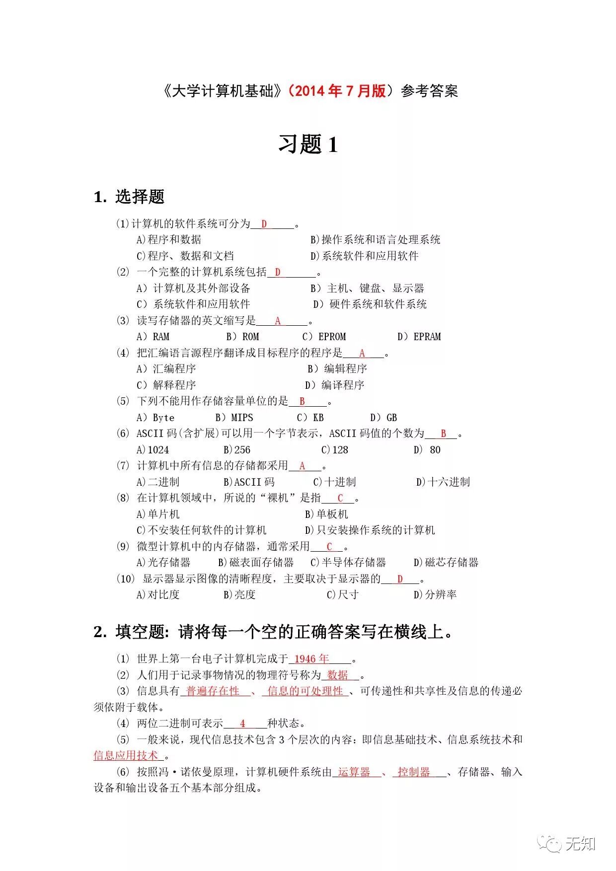
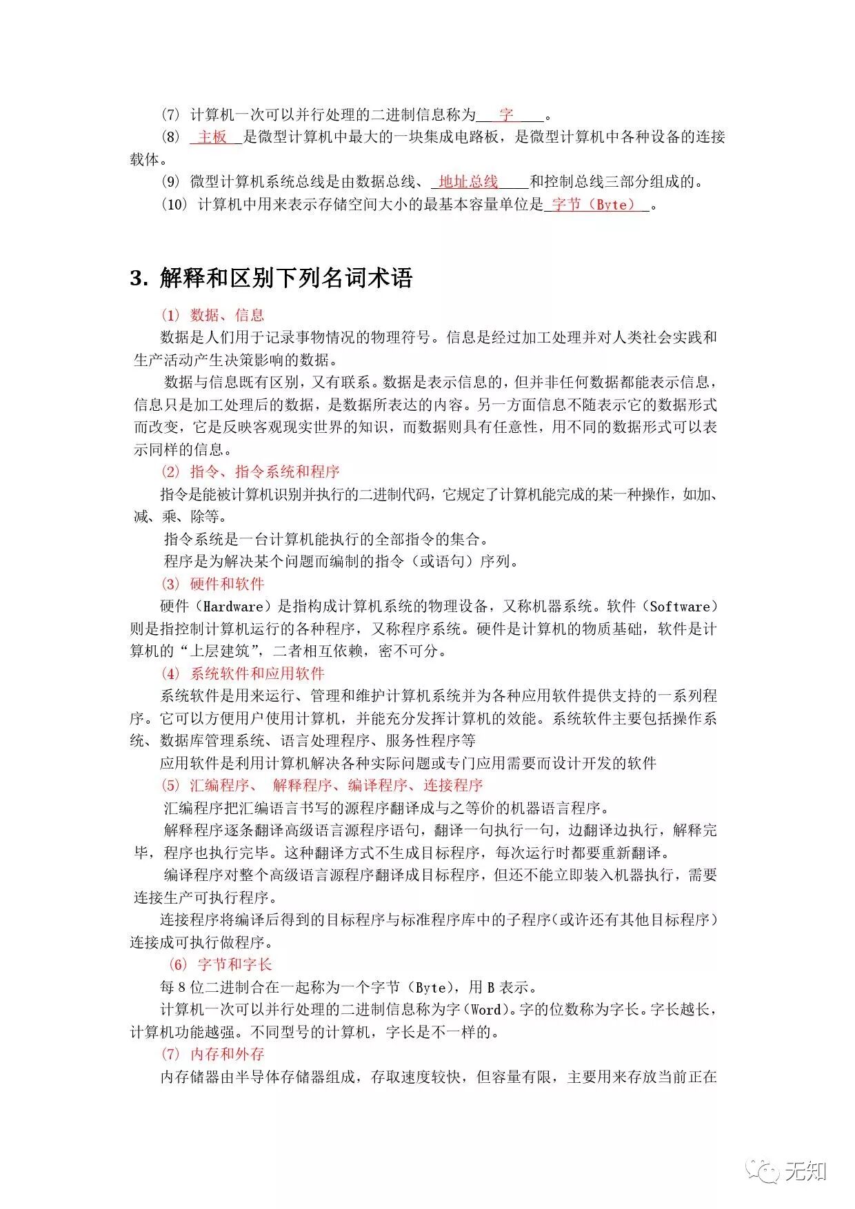
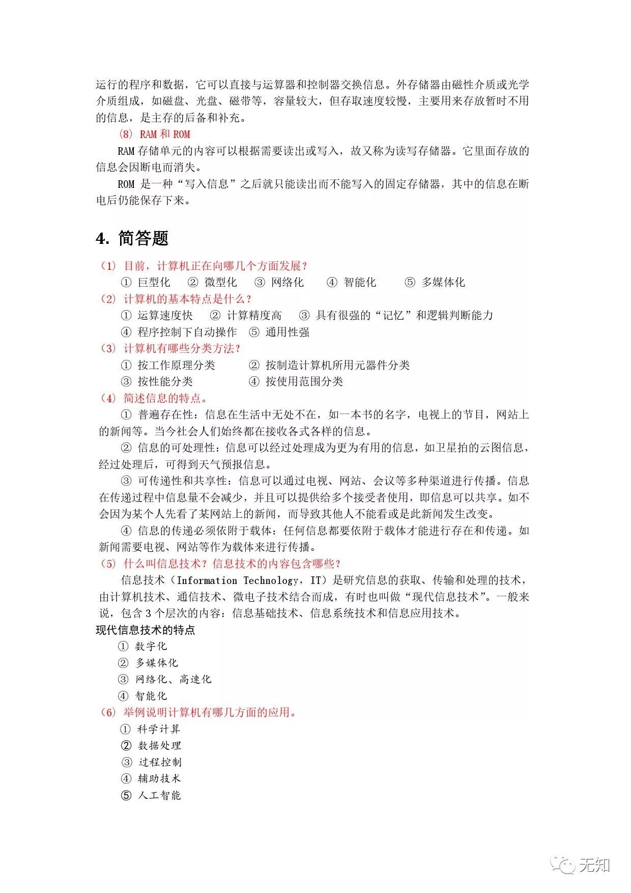
习题一
大学计算机基础(第2版)
王洪海 编 / 人民邮电出版社
八九 上传
查看本书
书名:大学计算机基础(第2版)
作者:王洪海 编
出版社:人民邮电出版社
习题一
查看更多