知否科技
知无知,才有知
主页
请帖模板
知识中心
课后习题答案
文档资料
小说名著
每日一文
习题章节
真题试卷
简历模板
关于我们
联系我们
第19章 光的干涉
大学基础物理学(第2版)(下册)
张三慧 编 / 清华大学出版社
那个男孩 上传
查看本书
第19章 光的干涉
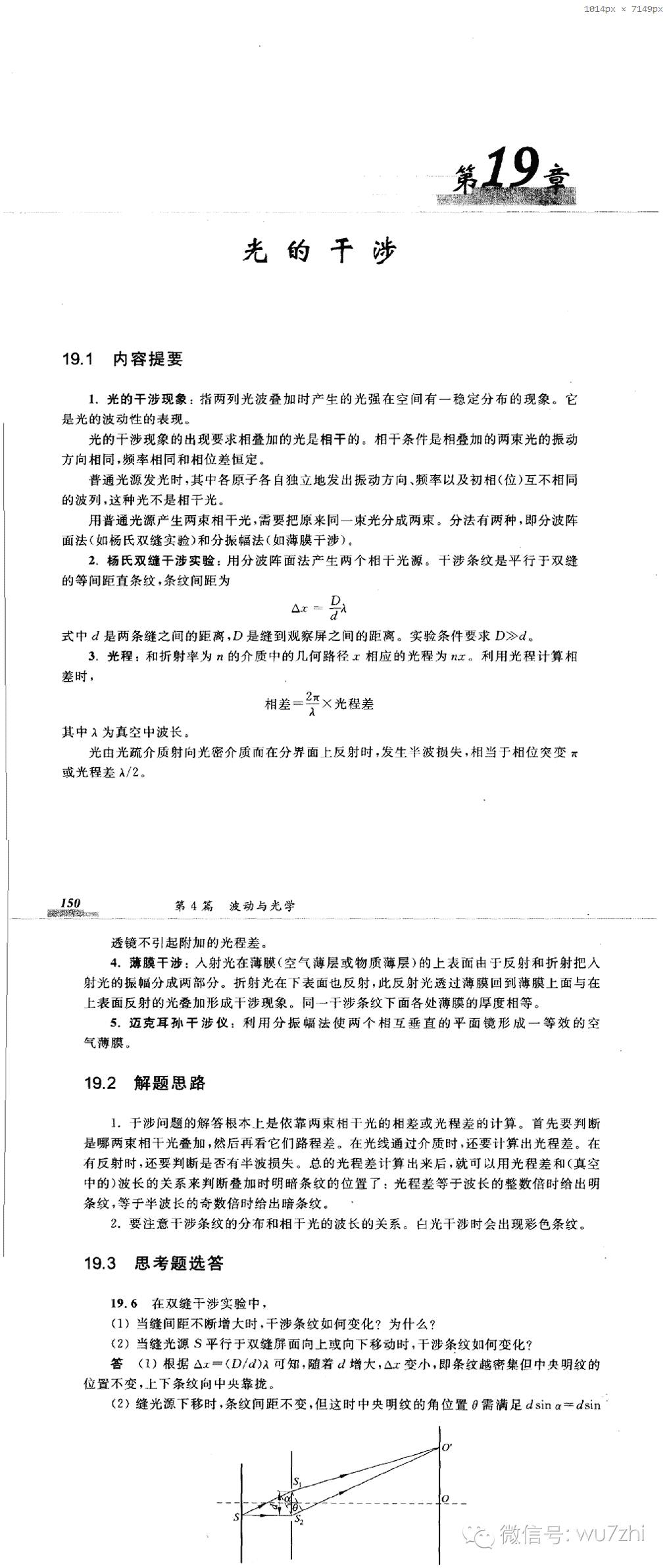
查看更多