知否科技
知无知,才有知
主页
请帖模板
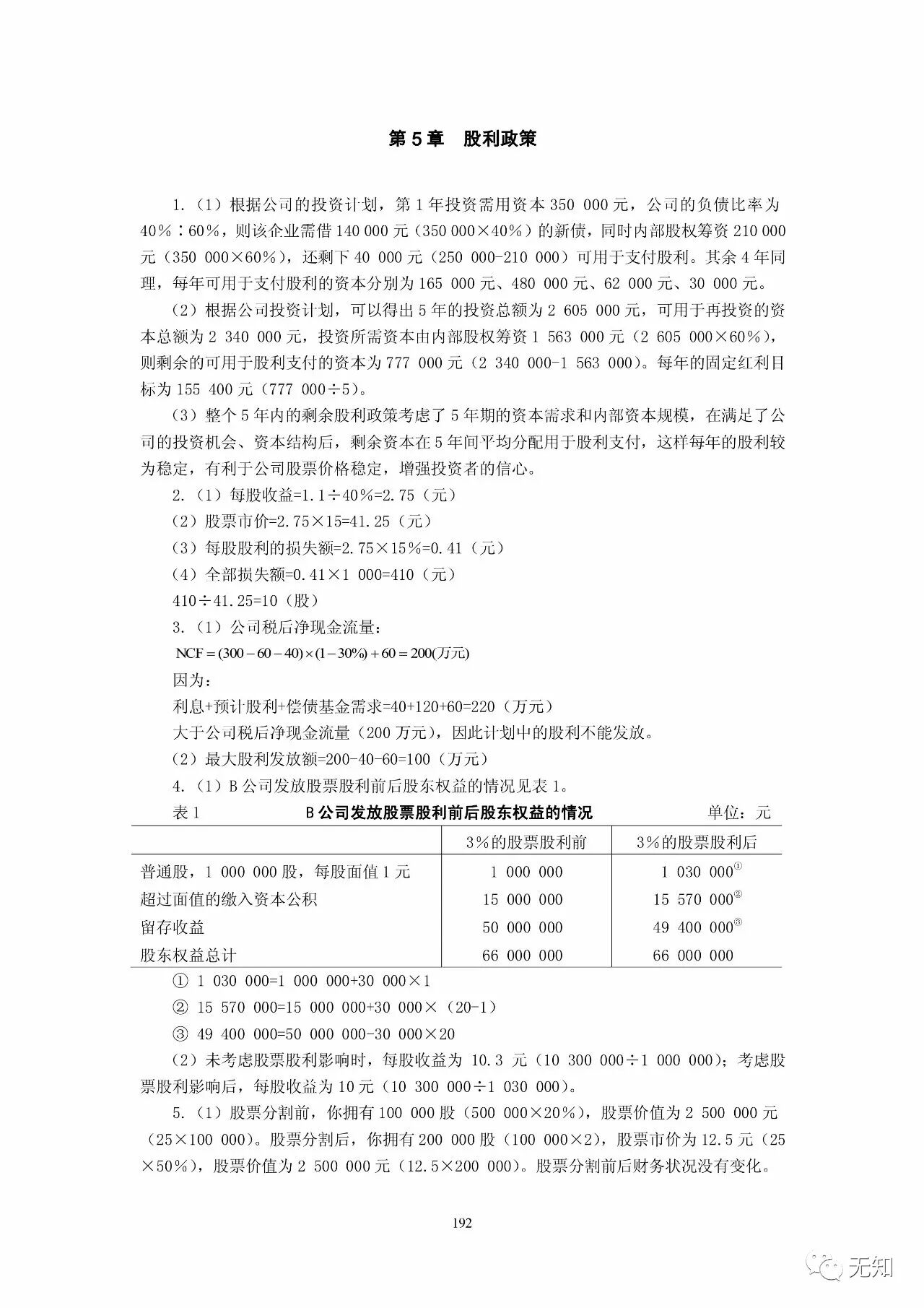
知识中心
课后习题答案
文档资料
小说名著
每日一文
习题章节
真题试卷
简历模板
关于我们
联系我们
第5章 股利政策
高级财务管理理论与实务
刘淑莲 编 / 东北财经大学出版社
九渊 上传
查看本书
第五章 股利政策
查看更多