知否科技
知无知,才有知
主页
请帖模板
知识中心
课后习题答案
文档资料
小说名著
每日一文
习题章节
真题试卷
简历模板
关于我们
联系我们
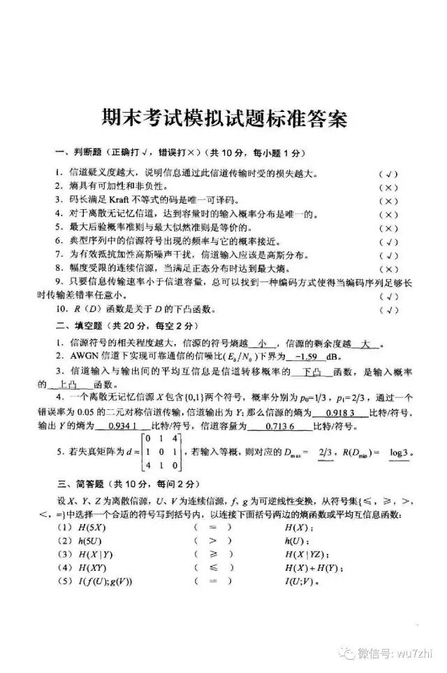
期末考试模拟试题
信息论基础(第2版)
田宝玉、杨洁等 编 / 人民邮电出版社
学习 上传
查看本书
期末考试模拟试题
查看更多